建筑工程学院
乐学 乐教 创业 创造
通知公告当前位置: 首页  >  通知公告  >  正文

建筑工程学院教案展示比赛结果的公示

时间:2025-11-26 16:34:54     作者:     来源:     点击数:

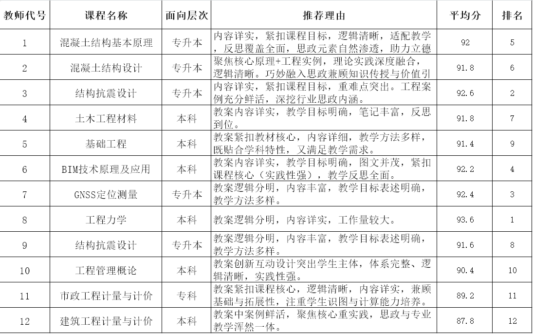
根据《关于举办建筑工程学院教案展示比赛的通知》要求,为提升教师教案设计水平、赋能高效课堂,经各教研室初选推荐、学院返聘教授终审评审,现将建筑工程学院 “精研教案设计・赋能高效课堂” 教案展示比赛结果予以公示。

比赛结果将通过学院官网公示三个工作日。公示期内,任何个人或单位对认定结果有异议,可以书面形式向学院教学办反映情况。


电话:0538-6361239,邮箱:jzgcxy@tskjxy.edu.cn



建筑工程学院

2025年11月26日



官方微信
官方微博
官方抖音